
▲檢視花蓮縣民國 112 年備查的地區災害防救計畫,筆者發現一項實務上的落差:從疏散撤離、災民收容到道路搶通等關鍵環節,計畫中主管機關多列為鄉鎮市災害應變中心,縣府各局處僅為協辦單位。(圖/翻攝徐榛蔚臉書)
●洪靖雅/前約聘社工師
馬太鞍溪堰塞湖溢流潰決事件所引發的複合型災難,不僅造成下游光復鄉的重大損失,也再次嚴峻地考驗了政府在災害防救體系中的應對能力與職責。身為曾屬災害應變中心的一員,我必須強調,面對極端天災,災害防救法賦予政府的權責不容模糊,地方自治的優勢一直以來也都是透過細膩、具體的執行計畫來體現。
六十年不變的防救災核心
台灣的災害防救法制,從民國 54 年的《台灣省防救天然災害及善後處理辦法》,歷經民國 83 年的《災害防救方案》,到民國 89 年正式通過的《災害防救法》,其核心原則始終一貫:地方重於中央。這是基於務實判斷——災害來臨時,地方首當其衝,唯有地方政府能最快、最有效率地執行防災措施。
民國99年馬英九總統修法,進一步強化中央及地方權責劃分,確立「地方負責,中央協助」的原則,也要求縣(市)、鄉(鎮、市)設置災害防救辦公室,以確保業務功能明確化與專責化。
而民國 111 年的修法則是增列原住民族地區災害防救善後事項,並確保各級政府於災前、災後都應依權責實施減災、整備及應變。這充分體現了《地方制度法》中,災害防救規劃與執行為地方自治事項的根本精神。
應變中心指揮官職責與計畫落差
依《災害防救法》第 30 條第 1 項第 6 款,縣市應變中心指揮官職責在於指揮、督導、協調國軍警消及相關政府機關執行救災。第 10 款則明定災情彙整、統計、陳報及評估義務。各地縣市政府依此自治權限,都會定期修正更新地區災害防救計畫,並提報行政院備查,作為地方落實主責的依據。
然而,檢視花蓮縣民國 112 年備查的地區災害防救計畫,筆者發現一項實務上的落差:從疏散撤離、災民收容到道路搶通等關鍵環節,計畫中主管機關多列為鄉鎮市災害應變中心,縣府各局處僅為協辦單位。
既縣府各局處的實際工作內容模糊,則多須仰賴鄉鎮市應變中心請求支援與縣長費神協調,恐使花蓮縣府在面對大規模災難時,無法第一時間有效發揮統籌、協調及指揮的功能,應變效率大打折扣。
更甚者,將龐大的災情彙整與公權力執行壓力全數落在第一線的鄉鎮公所及警消同仁身上,易因公所人力與警消編制有限而延遲或失準,不僅影響後續救災資源調度,也招致公眾對資訊不透明的質疑與抨擊,徒增第一線人員的委屈與負荷。
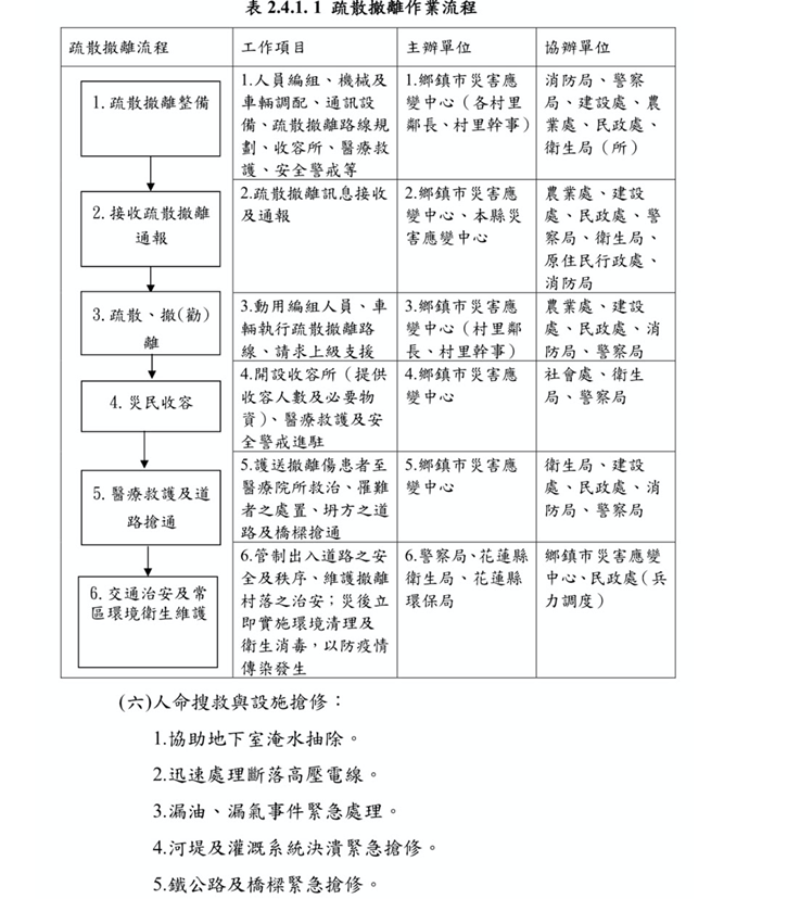
▼花蓮縣疏散撤離作業流程。(圖/翻攝花蓮縣地區災害防救計劃第417頁)
建議借鏡台東模式 落實分工與資訊透明
為確保在極端災害發生時,縣府能更有效地應對,筆者強烈建議花蓮縣政府援引台東縣地區災害防救計畫的規劃模式,詳盡條列出縣府各局處的專業分工與職掌。例如,社會處應主責救災物資籌備、災民收容所設置督導、災民需求盤點、志工管理等,將業務落實到局處,避免責任模糊,使鄉鎮市公所更能專注於前線救援與復原。
同時, 比照台東縣海端鄉公所的資訊公開模式,要求各局處首長或代表在應變中心記者會匯報災區相關業務進度,建立即時、透明的災情及業務匯報機制,以立即將這些具體業務資訊與目前的災區需求(如物資供應、接駁地點)公告於花蓮縣政府網站專區與光復鄉公所粉絲專頁及網頁。
地方自治權限最完整的縣級政府,必須承擔起專業分工與資訊公開的責任。唯有將縣府的專業力量化為細節明確、執行到位的計畫與行動,才能真正達到「地方負責」的目的,贏得民心,讓鄉民早日恢復正常生活。
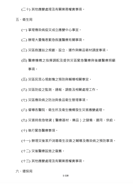
▼台東縣各類災害業務主管機關及業務大綱。(圖/台東縣地區災害防救計劃第118、120頁 )


►思想可以無限大-喜歡這篇文章? 歡迎加入「雲論粉絲團」看更多!
●以上言論不代表本網立場。歡迎投書《雲論》讓優質好文被更多人看見,請寄editor88@ettoday.net或點此投稿,本網保有文字刪修權。





我們想讓你知道…地方自治權限最完整的縣級政府,必須承擔起專業分工與資訊公開的責任。唯有將縣府的專業力量化為細節明確、執行到位的計畫與行動,才能真正達到「地方負責」的目的。